صفحه اصلی
ریاست
مرکز تحقیقات بیماریهای رفتاری
درباره مرکز
معرفی مرکز
اهداف مرکز
لینک های مفید
تماس با ما
گروه های فنی و کارشناسی
گروه آموزش و سلامت
آشنایی با گروه
فعالیت ها و برنامه ها
بخش نامه ، آئین نامه ودستورالعمل
تماس با ما
گروه طرح و گسترش
آشنایی با گروه
فعالیت ها و برنامه ها
طرح و توسعه شبکه ها
پزشک خانواده
نیروی انسانی
آموزش بهورزی
رابطین سلامت
تماس باگروه
آرشیو
گروه آمارو فناوری اطلاعات
آشنایی با گروه
فعالیت ها و برنامه ها
برنامه ثبت مرگ
آماروجمعیت
آموزش در زمینه IT
تماس باگروه
آرشیو
واحد بهبود تغذیه
آشنایی با واحد
فعالیت ها و برنامه ها
تماس با واحد
آرشیو
پویش ملی الگوی تغذیه سالم
گروه جمعیت، سلامت خانواده
آشنایی با گروه
فعالیت ها و برنامه ها
سلامت نوزادان
سلامت کودکان
سلامت میانسالان
سلامت سالمندان
سلامت مادران باردار
باروری سالم و جوانی جمعیت
بخش نامه ، آئین نامه ودستورالعمل
تماس با گروه
آرشیو
محتوای آموزشی زوجین
کلیپ های آموزشی سالمندی سالم و فعال
قانون حمایت از خانواده و جوانی جمعیت
محتواهای آموزشی تولید شده در برنامه سلامت سالمندان
محتواهای آموزشی برنامه سلامت میانسالان
گروه سلامت محیط
آشنایی با گروه
فعالیت ها و برنامه ها
تماس با گروه
آرشیو
گروه مبارزه با بیماریهای واگیر
آشنایی با گروه
فعالیت ها و برنامه ها
بیماریهای واگیر
بیماریهای مشترک انسان وحیوان
بیماریهای منتقله ازطریق آب وموادغذایی
بیماریهای قابل پیشگیری ازطریق واکسن
بیماریهای رفتاری، هپاتیت b,c
سل وجذام
آنفلوآنزا
مالاریا
بیماریهای غیر واگیر
بیماریهای قلب وعروق
تالاسمی
غربالگری دیابت وفشارخون بالا
پیشگیری ازسرطان
جامعه ایمن وپیشگیری ازحوادث
برنامه غربالگری کم کاری مادرزادی تیروئید
بهداشت روان
برنامه کشوری پیشگیری ازخودکشی
برنامه کشوری بهداشت روان
برنامه پیشگیری ازسوء مصرف مواد
مهارت های زندگی
تشویقی
ایمن سازی
مراکز ارائه خدمات
برنامه عملیاتی مراکزمشاوره بیماریهای رفتاری استان کرمانشاه
برنامه های استراتژیک
آنفلوانزای نوع A
تماس با گروه
بخش نامه ، آئین نامه ودستورالعمل
آرشیو
پیشگیری ازایدز
گروه مبارزه با بیماریهای غیرواگیر
آشنایی با گروه
فعالیت ها و برنامه ها
تماس با گروه
بخش نامه،آئین نامه ودستورالعمل
ایراپن
برنامه غربالگری و مراقبت فنیل کتونوری
چارچوب ها
دیابت
منع تبلیغ کالاهای آسیب رسان
ویژه پزشکان
کمبود آنزیم G6PD
کم کاری تیروئید در نوزادان
غربالگری کم شنوائی در نوزادان
غربالگری بیماریهای متابولیک
سند ملی NCD
ژنتیک و متابولیک
آرشیو
گروه سلامت روانی ، اجتماعی و اعتیاد
آشنایی با گروه
بخش نامه ، آیین نامه و دستورالعمل
فعالیت ها و برنامه ها
تماس با گروه
آرشیو
واحد بهداشت حرفه ای
آشنایی با واحد
فعالیت ها و برنامه ها
بهداشت قالیبافی
کنترل صدا
بهداشت کشاورزی
آزبست
ماده 5 پسماندها
سیلیکوزیس
ساماندهی روشنایی محیط کار
ارگونومی
بخش نامه ، آئین نامه ودستورالعمل
تماس با واحد
آرشیو
واحد مدیریت خطر، بلایا و حوادث
آشنایی با واحد
فعالیت ها و برنامه ها
پیشگیری از سوانح و حوادث
DART
DSS
EOP
SARA
SNS
بخش نامه ، آئین نامه ودستورالعمل
اسناد مشترک
برنامه آموزشی کارکنان
چک لیست
دستورالعمل ها
تماس با واحد
آرشیو
واحد سلامت جوانان ومدارس
آشنایی با واحد
فعالیت ها و برنامه ها
بخش نامه ، آئین نامه ودستورالعمل
تماس با واحد مدارس
آرشیو
واحد بهداشت دهان و دندان
آشنایی با واحد دهان و دندان
فعالیت ها و برنامه های واحد دهان و دندان
آموزش
پیشگیری
درمان
تماس با واحد دهان و دندان
آرشیو
واحد امور آزمایشگاهها
آشنایی با واحد آزمایشگاه
فعالیت ها و برنامه ها
سل
التور
مالاریا
دیابت
غربالگری هیپوتیروئیدی نوزادان
بیماریهای منتقله ازطریق آب وغذا
آزمایشگاه سیار
کارگاههای آموزشی
برنامه های آموزشی وطرح های مشترک
بخش نامه ها و دستورالعمل ها
تماس با واحد
واحد امور دارویی
آشنایی با واحد
فعالیت ها و برنامه ها
بخش نامه ، آئین نامه ودستورالعمل
تماس با واحد
آرشیو
واحد امور عمومی
آشنایی با واحد
تماس با واحد
میز خدمت
تماس باما
/
فرایندهای معاونت بهداشتی در سامانه دانشگاه
فرآیندهای معاونت بهداشتی
فرآیند اجرای برنامه نیاز سنجی سلامت جامعه
شناسنامه
فلوچارت
نمودار تیغ ماهی
ماتریس
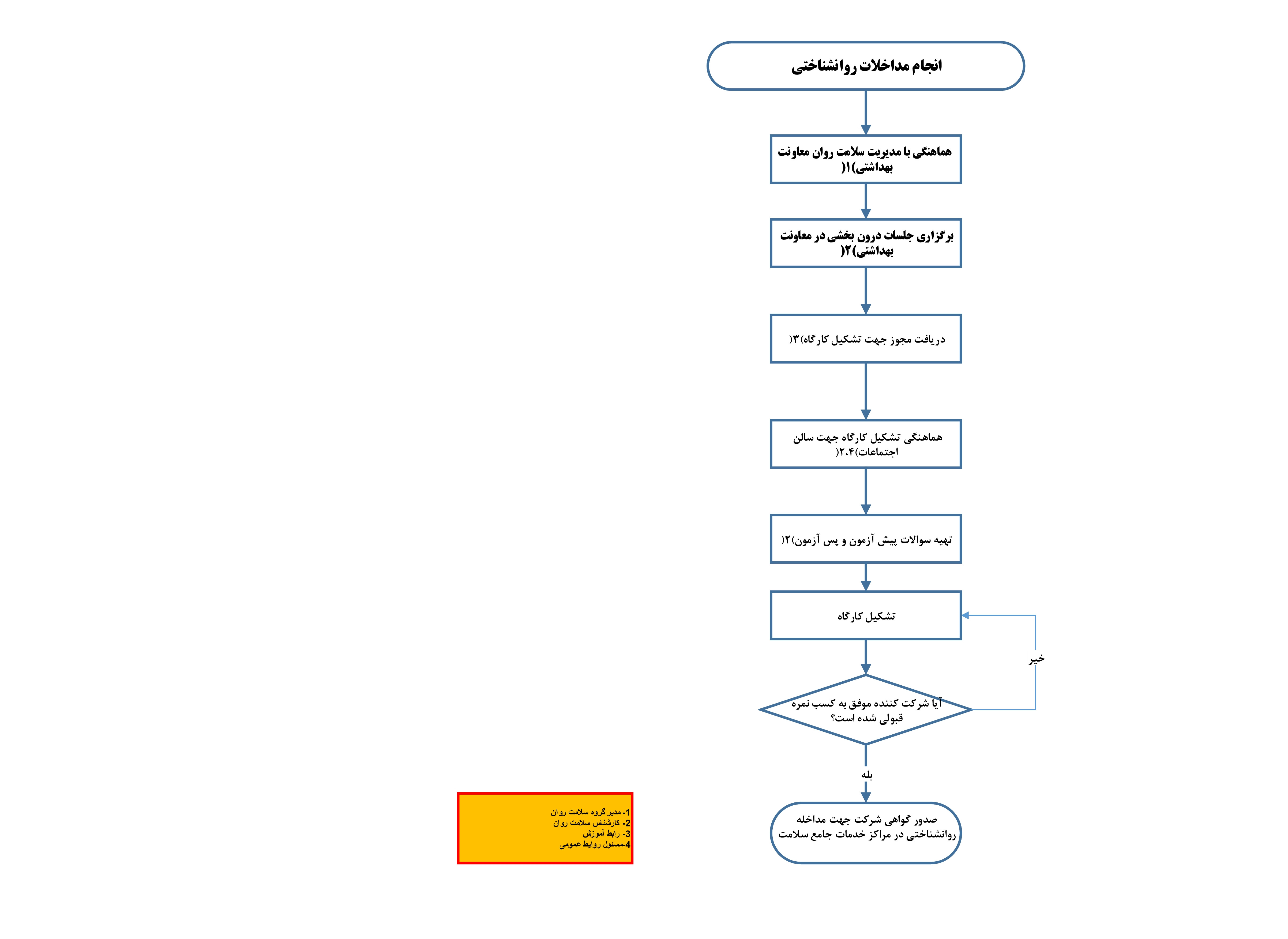
فرآیند انجام مداخلات روانشناختی
شناسنامه
فلوچارت
نمودار تیغ ماهی
ماتریس
فرآیند برنامه پاسخ به بلایا و فوریتها در واحدهای بهداشتی
شناسنامه
فلوچارت
نمودار تیغ ماهی
ماتریس
فرآیند برنامه نظام ثبت و طبقه بندی علل مرگ
شناسنامه
فلوچارت
نمودار تیغ ماهی
ماتریس
فرآیند پاسخگویی به شکایات وکنترل کیفی آب
پاسخگویی به شکایات (190)
کنترل کیفی آب
فرآیند تامین و توزیع داروهای مورد نیاز گروه بیماریها
شناسنامه
فلوچارت
نمودار تیغ ماهی
ماتریس
فرآیند جذب بهورز
شناسنامه
فلوچارت
نمودار تیغ ماهی
ماتریس
فرآیند جذب پزشک
شناسنامه
فلوچارت
نمودار تیغ ماهی
ماتریس
فرآیند خدمات مشاوره تخصصی تغذیه و رژیم درمانی
شناسنامه
فلوچارت
نمودار تیغ ماهی
ماتریس
فرآیند برنامه جامع ادغام خدمات کنترل و پیشگیری
شناسنامه
فلوچارت
نمودار تیغ ماهی
ماتریس
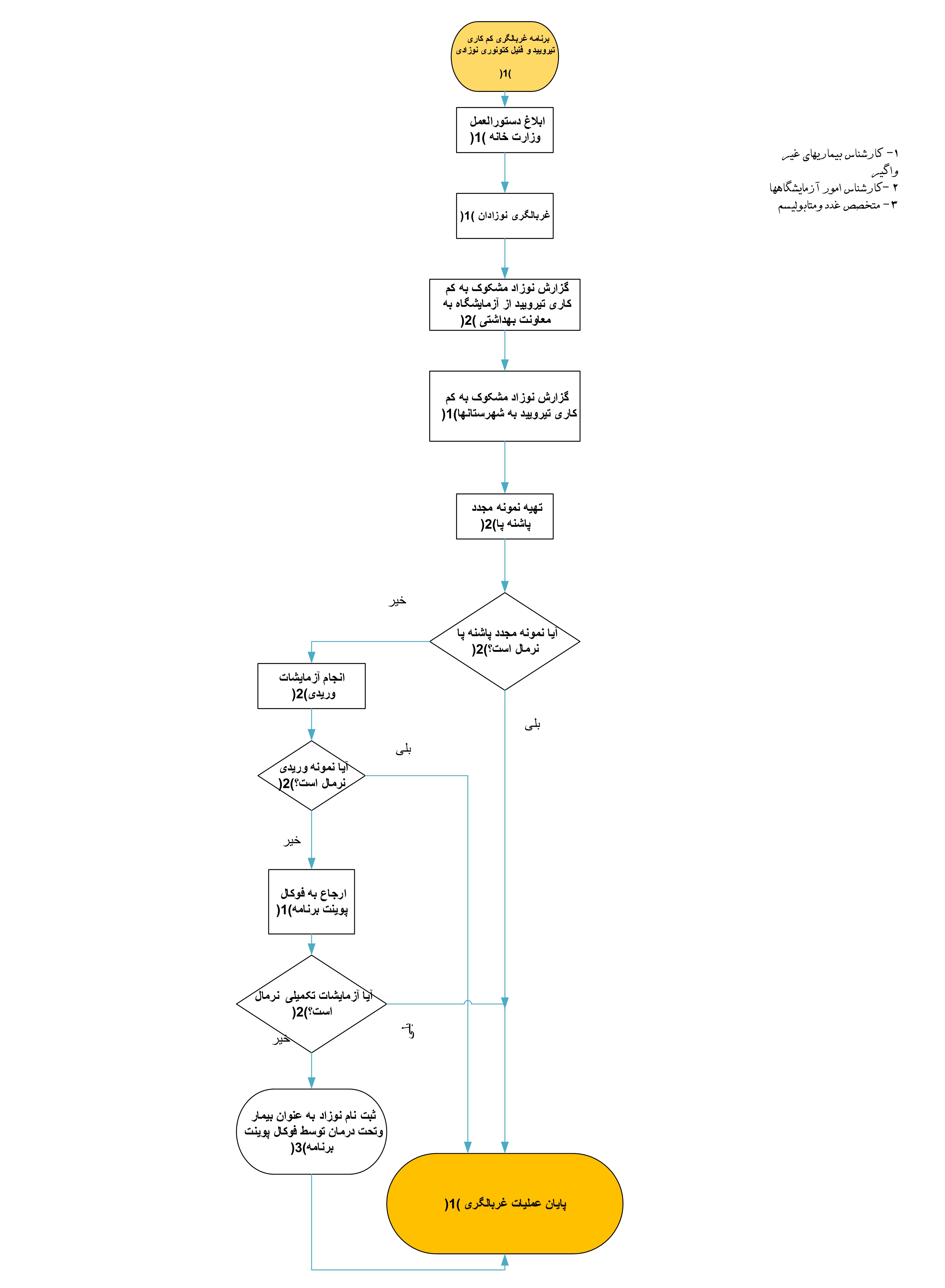
فرآیند برنامه غربالگری کم کاری تیرویید
شناسنامه
فلوچارت
نمودار تیغ ماهی
ماتریس
فرآیند قرارگاه جوانی جمعیت
شناسنامه
فلوچارت
نمودار تیغ ماهی
ماتریس
فرآیند مرگ نوزاد
شناسنامه
فلوچارت
نمودار تیغ ماهی
ماتریس
فرآیند نظام کشوری مرگ مادر باردار
شناسنامه
فلوچارت
نمودار تیغ ماهی
ماتریس
فرآیند نظارت برارزیابی سلامت دانش آموزان
نظارت بر ارزیابی سلامت دانش آموزان 5 تا 18 سال
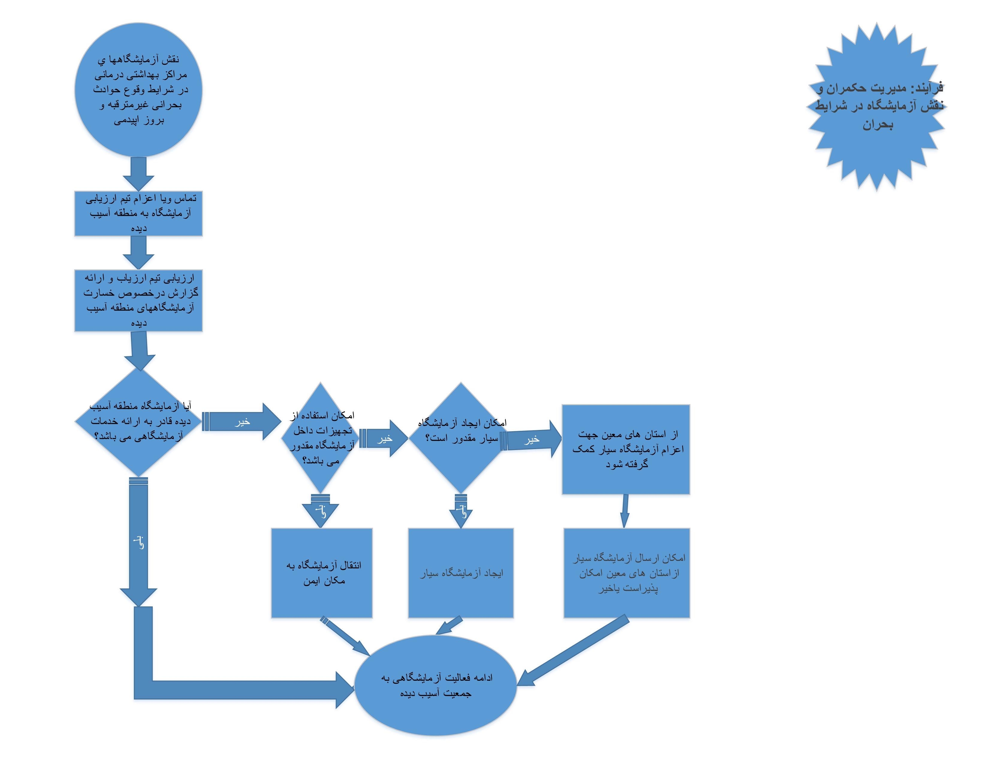
فرآیند نقش آزمایشگاههای در بحران
شناسنامه
فلوچارت
نمودار تیغ ماهی
ماتریس
فرآیند ایمنسازی و زنجیره سرد
ایمنسازی و زنجیره سرد
فرآیند ایدز و بیماری های آمیزشی
شناسنامه
فلوچارت
نمودار تیغ ماهی
ماتریس
فرآیند کنترل عوامل زیان آور در محیط کار
شناسنامه
فلوچارت
نمودار تیغ ماهی
ماتریس
فرآیند نظارت و پایش واحدهای دهان و دندان
شناسنامه
فلوچارت
نمودار تیغ ماهی
ماتریس